近日,同济大学附属东方医院泌尿外科杨国胜主任团队,以图迈®机器人成功为一名膀胱癌患者实施了机器人辅助腹腔镜保留生殖功能的膀胱全切+回肠原位新膀胱术。该手术实现了在彻底切除肿瘤的同时,为患者重建接近生理功能的储尿与排尿器官,并完全保留生殖功能。

▲杨主任主刀机器人手术
对于局部高危的膀胱癌患者,目前治疗的“金标准”是膀胱根治性切除,但膀胱全切后尿流改道方式的选择,一直是各位患者尤为关注的问题。尿流改道方式包括“不可控性”和“可控性”尿流改道。不可控性尿流改道,比如国内绝大多数单位开展的Bricker回肠膀胱术、输尿管皮肤造口术,患者需终身佩戴造口袋,一方面造成生活的不便,另一方面也在一定程度上影响患者的正常社交。
为了克服这些问题,对于一部分合适的患者,我们可以选择可控回肠原位新膀胱术。选取一段小肠(通常是回肠)作为材料,截取部分肠管,将其缝合成形放置到原先膀胱的位置,将输尿管和尿道分别与其吻合,即所谓的“原位新膀胱”,患者术后自行排尿、无需佩戴造口袋,外观上与常人无异!

▲手术实施顺利
上海市东方医院泌尿外科科主任杨国胜教授在腔镜肿瘤治疗领域深耕多年,博取众家之长,不断改良,开展有自己特色的“完全干性不挂尿袋”膀胱癌根治术+回肠原位新膀胱术(玉如意膀胱),已经为很多全国各地慕名而来的患者切除肿瘤、重建膀胱,使他们回归到正常的工作、生活中去。
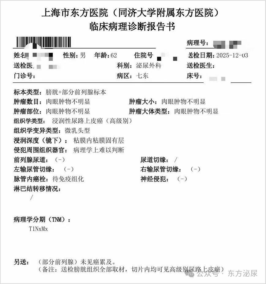
老张(化名)今年62岁,3年前曾因膀胱癌于我院行经尿道膀胱肿瘤激光切除术,术后病理提示为高级别浸润性尿路上皮癌,浸润至粘膜固有层。术后定期行膀胱灌注治疗、复查膀胱镜。3月前再次出现无痛肉眼血尿,收入院后行电子膀胱镜见膀胱内呈现“满天星”:三角区及两侧壁广泛多发乳头状、菜花状新生物。PET-MR提示膀胱后壁、下壁及侧壁多处结节影突向腔内,考虑膀胱癌复发,未见远处转移。

▲患者膀胱镜检查结果
当知道手术切除膀胱的同时需要一并切除前列腺、精囊的时候,老张的脸上便愁云密布,沟通后才知道,他目前排尿通畅,没有受到前列腺疾病的影响,性功能也没有问题,既担心手术会影响尿控,也担心术后出现勃起功能障碍。杨主任早年曾为多例有生育需求的年轻男性膀胱癌患者开展过保留生殖功能的膀胱全切+原位新膀胱术,术后不仅性功能得到保留,有的还成功育有子女。近年国内外研究显示,相对于标准切除范围的手术,保留前列腺、保留前列腺包膜或侧包膜、保留精囊腺等术式除可以改善尿控外,还可以改善术后勃起功能。得知老张的顾虑之后,杨主任立即组织团队进行讨论,排除了手术禁忌,决定为老张施行机器人辅助腹腔镜保留生殖功能的膀胱全切+回肠原位新膀胱术。
经过充分的术前准备,手术如期开展,杨主任操纵手术机器人,沿膀胱与输精管、精囊之间的层面仔细游离,精准保留输精管、精囊。然后从膀胱与前列腺交界处游离出膀胱颈部尿道,离断膀胱颈。接着在保留前列腺部尿道同时在前列腺外科包膜内剜除部分增生的前列腺组织,避免术后出现排尿梗阻,分离过程中注意保护尿道粘膜,做到保留前列腺包膜、精阜及足够长的功能尿道,并且保留盆底结构的完整性。随后,截取一段回肠,行U形折叠缝合,构建新膀胱,并进行双侧输尿管与新膀胱的插入式吻合。最后将新膀胱的颈口与前列腺部尿道吻合。机器人缝合精准、严密的优势,可以确保几处吻合口对合良好且无张力。手术总共耗时约4小时,失血仅80ml。
术中双侧输尿管断端插入式植入,双J管放置于新膀胱腔内,术后老张身上仅一根导尿管及一根腹腔引流管,体外无尿液外引流,全程干性不需尿袋,术后第1天即可轻松下床活动。得益于泌尿外科医护团队的精心护理,老张恢复良好,没有出现尿漏、肠梗阻等并发症。这天查房时,他听医生说明天可以出院了,嘴角先是微微一动,随即慢慢绽开一抹久违的笑容。望向窗外的目光里,满是对未来生活的期待。

▲手术标本

▲病理结果
该手术的成功开展,不仅为患者提供了个体化、最优化的治疗选择,也标志着我科在泌尿系肿瘤的精准切除、功能保留方面达到了新高度。此例手术顺利完成是团队合作的结晶,感谢东方医院泌尿外科医护团队的辛苦付出,感谢东方医院手术室团队和麻醉团队的大力支持!






沪公网安备 31011502015178号
